
在全球数字经济浪潮与本土化监管需求的双重驱动下,中国已构建起一套独具特色且日益完善的网络安全与数据治理法律体系。
以《网络安全法》《数据安全法》《个人信息保护法》为基石,辅以多项配套法规与国家标准,这套体系不仅为企业的数据处理活动划定了清晰边界,也对在华运营企业的合规适应能力提出了更高要求。理解这一框架的核心要义,已成为所有市场参与者不可或缺的必修课。
中国立法进程与“数据三法”体系
中国的数据立法进程呈现出明显的系统性与阶段性特征。自2017年《网络安全法》施行以来,《数据安全法》与《个人信息保护法》相继出台,共同构成了监管的“三驾马车”。

这三部法律并非孤立存在,而是在适用范围、监管对象与法律责任上相互衔接、彼此补充,形成了一套覆盖数据全生命周期、兼顾安全与发展的综合治理框架。随后,相关法律法规也在逐步公布并执行,进一步增强了法律的可操作性,标志着监管进入精准落地阶段。

《网络安全法》
概要为应对日益增长的网络安全威胁及随之而来的复杂网络与系统管理需求,《网络安全法》自2017年6月1日起正式施行。
该法律旨在保障网络空间安全,维护国家安全与社会公共利益,要求企业依据信息系统的重要程度,从管理和技术两个层面全面落实综合性安全措施。企业应当严格遵守法律规定,积极采取有效措施加强自身网络安全防护。

网络安全等级保护制度
该体系从“受侵害的客体”和“对客体侵害程度”两个角度对信息系统的安全等级进行评估,分为5个等级,并要求根据每个等级采取适当的安全措施。

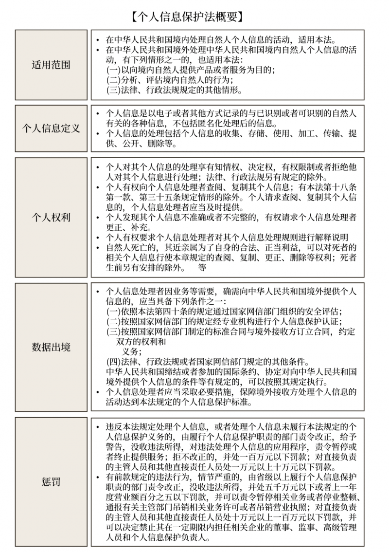
《个人信息保护法》
概要
作为中国首部全面规范个人信息保护的专门法律,《中华人民共和国个人信息保护法》于2021年11月1日正式施行。
该法系统构建了涵盖个人信息收集、使用、存储、共享等全生命周期的规则体系,强化了个人在信息处理活动中的权利保障。

《数据安全法》
数据出境监管
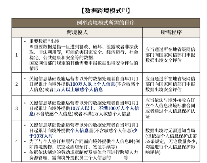
《个人信息保护法》的重要规定之一,是对个人信息跨境传输的规范。关于跨境数据监管,流程正在不断规范和完善,例如2022年起施行《数据出境安全评估办法》。
根据跨境数据的内容和数量,所需的流程会有所不同,尤其外资企业需要明确其对企业的影响并采取适当的措施。

下期预告 / Next
中国日趋严密的法律框架为企业设立了明确的合规路标,同时也对企业的数据治理能力提出了系统性挑战。从理解法律条文到将其转化为内部管理制度,企业仍需跨越认知与执行之间的鸿沟。
在下一期中,我们将聚焦执法动态与合规实践,结合真实案例探讨企业应如何构建切实有效的应对策略,并分享ABeam在助力企业落地合规体系方面的经验与思考。
业务垂询
敬请联系
ABeam中国已发布完整版《中国个人信息保护和网络安全相关法律的趋势与应对》白皮书,覆盖中国、欧盟、美国、日本等核心市场立法动态,为企业提供前瞻性合规指引。
如您对白皮书内容感兴趣,或希望探讨各行业业务挑战的解决方案,敬请随时垂询。
关注ABeam公众号下载完整报告!
ABeam中国
地址:上海市浦东新区银城中路501号上海中心大厦71层
